Hiring Advice Hiring process 消費券商業戰 比較四種電子支付 中小企應如何選擇?
消費券商業戰 比較四種電子支付 中小企應如何選擇?

消費券商業戰 比較四種電子支付 中小企應如何選擇?

政府已派發第一期的電子消費券,不少市民已將款項花光,商店的營業額亦大增,似乎真正做到了財爺所講的「帶旺經濟」。不過有不少中小企也心思思未開始新增電子支付,又或者有一些新成立的公司都未能喝到頭啖湯。不要緊!還有第二、三期等着你。四種電子支付:八達通 (Octopus)、支付寶香港 (Alipay HK)、香港微信支付 (WeChat Pay HK)、拍住賞 (Tap & Go),究竟那一個最適合中小企?選擇時有什麼考慮因素?應該如何做比較?以下一文助你更易做決定。

1

兩大考慮因素

 

1)         目標顧客群

營辦商提供的優惠是其次,最重要是了解清楚自己的目標顧客。假設你是賣家居雜貨的實體店老闆,慣常的顧客也是上了年紀的人士,他們未必有智能電話或不懂得用電子錢包,安裝八達通收款機就最適合;相反若果你是網店店主,就可以考慮一下拍住賞,因為拍住賞提供虛擬信用卡,方便一些經常網購的年輕人。先想想自己的產品或服務會吸引什麼類型的顧客,再選用目標顧客常用的支付工具,才能增加他們的消費慾。

2

2)   付出的金錢和時間

 

企業亦要考慮支付工具的申請程序是否繁複,營辦商對商戶有否提供足夠的支援。若申請手續太麻煩或工具太難用,就要浪費了很多時間去處理。正所謂時間就是金錢,要找一個合適的支付工具去輔助你,而非令你帶來困擾。同時要留意消費券計劃期內及完結後的收費,除非在計劃完結後你會終止使用,否則也應比較各個工具的後續收費,好好計劃這個長遠的投資。(留意:老闆不妨趁著免手續費的消費券期間,讓自己和員工熟習這套系統,認真分析收銀過程因此而便利了多少!)

3

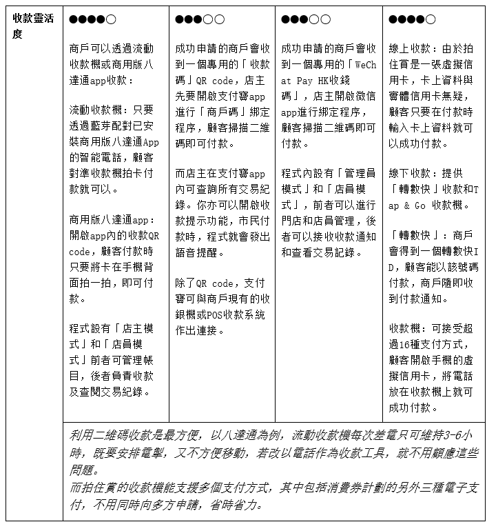
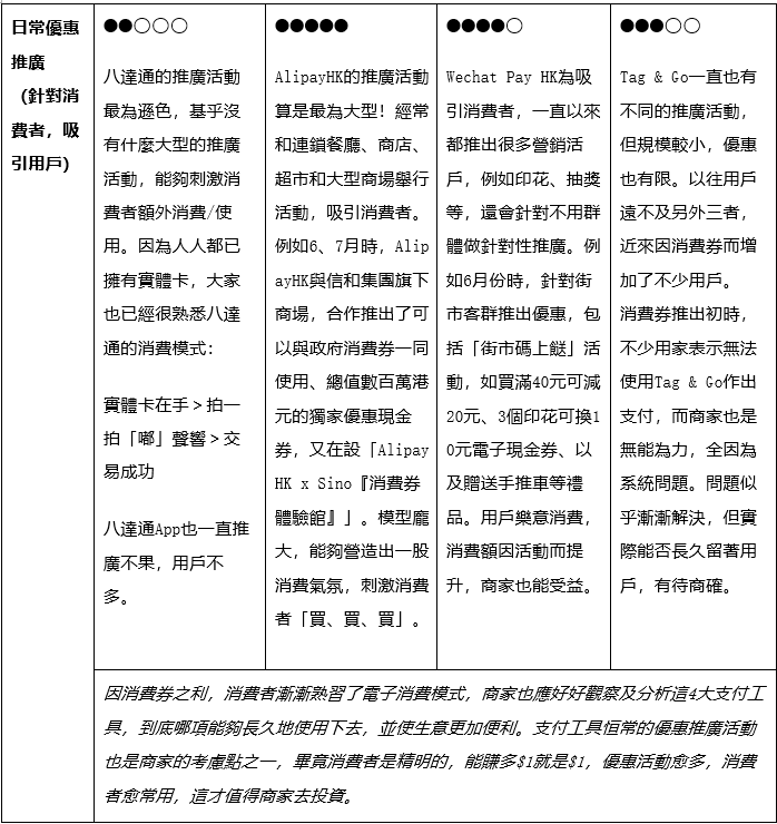
比較四種電子支付

 

理解了兩個重要的考慮因素,就可以看看以下圖表,從五個角度去分析四種電子支付的好與壞

6 5

4

四個電子支付方式也各有利弊,若有資金和資源去接受所有電子支付當然最好,不用思前想後,但若果資金有限又想受惠,中小企老闆應根據各方面作出考量,尋找最能幫到手和最適合你的電子支付,哪怕消費券過後,也能繼續使用,節省收銀時間及人手,也省卻出入銀行存錢找換的時間,有錢齊齊賺!

 

圖片來源:www.freepik.com

 

Subscribe to Hiring Advice

Get expert Hiring Advice delivered to your inbox.
By providing your personal information, you agree to the Collection Notice and Privacy Policy. You can unsubscribe at any time.