Hiring Advice Hiring process 【中小企開網店流程及收款方法】比較各類 Payment Gateway的申請程序、手續費和交易限制
【中小企開網店流程及收款方法】比較各類 Payment Gateway的申請程序、手續費和交易限制

【中小企開網店流程及收款方法】比較各類 Payment Gateway的申請程序、手續費和交易限制

電子貨幣及電子支付系統在香港日益普及,現時無論是商場店鋪,還是屋邨小店,大多都設有電子支付方式,這也使電子商務的發展更加順利。近月,中小企在疫情中紛紛開設網店,與傳統銀行收款方法比較,新式Payment Gateway(支付網關)接受信用卡付款外更增設電子錢包支付,方便客人消費。

 

網店常用的電子錢包有Payme和AlipayHK,而國際平台Paypal也推出了PayPal.Me。至於收取信用卡付款,香港網店主流是使用支付網關Stripe和PayPal。Payme、AlipayHK和Paypal均設有個人版和商業版,而Stripe只設有商業版。

 

我們為什麼要特別提出個人版呢?因為公司開戶程序繁瑣,從申請到正式取得銀行戶口需時快則幾星期,慢則半年。網店已出推市面,但公司銀行戶口還未準備好,難道就不做生意?

 

答案當然是否定的!網店老闆可以使用「個人版」暫時收款,形式就像是朋友之間的轉帳,雖不是正式的支付渠道,但可作權宜之計。謹記,所有交易必需清楚記錄,以便日後會計核數。而當公司銀行戶口成功申請後,便可申請商用版Paypal和Stripe,接受信用卡付款;並申請商用版Payme和AlipayHK,供客人使用電子錢包付款。以下將逐一對它們的申請程序、手續費和交易限制作出比較,讓你挑選適合的支付模式,輕鬆處理業務!

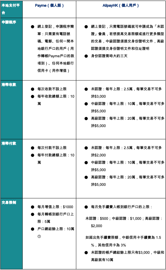
1

情況一)當網店未有公司銀行戶口

1

①  往年曾有小店因使用個人Payme收取客人款項,超出總結餘上限10萬,而無法將錢轉回銀行,並引致不少負面影響,敬請留意。

2

 

情況二)當網店已擁有公司銀行戶口

雖然個人戶口的申請簡單,亦不需要收手續費,但收款、付款及轉帳的款額均設上限。當生意慢慢走上軌道時,交易款額很快就會達上限,而且這些交易一定要記錄清楚,不能與戶口內的個人消費混淆,以作日後核數。以個人戶口作收款只是過渡性,長遠來說還是要申請商業戶口。

1.電子錢包:

比較Payme和AlipayHK,前者要求網店需持有匯豐商務「網上理財」戶口,其他申請手續並不繁瑣,清楚列明申請門檻及條件便可。但申請公司銀行戶是一大難關  ──,由於銀行日益重視Anti-Money Laundering(反洗錢),不斷收緊開辦公司戶口的門檻,以免戶口成為洗黑錢的工具由遞交文件到批核,銀行需頗長時間去審核申請公司的背景、資金來源、經營模式等,,卻並不一定會成功批出戶口。

而AlipayHK對商戶持有哪間公司銀行戶口沒有要求,申請手續也很簡單,但申請過程不算太透明,官網的申請資料不甚詳盡,下表資料全由小編致電查詢才得。但是,不同客服提供的資料偶有出入,  例如:客服A只表示手續費為1.2%,即可申請;客服B表示商業戶口分為初級或高級驗證,更提供開戶優惠,首年的首$50,000免手續,其後手續費1.2%。 (致電時間為2021年月3月中)建議中小企僱主在開戶前宜先向相關支付商咨詢清楚。

 3

注意1:如網店是中小企自己架構,並不是在網上平台如Shopify, Shopage, Shopline, Boutir等開店,當將網店連接Payme,整合PayMe for Business API,除需處理電腦編程技術問題外,更要留意匯豐銀行有一套要求的設計準則(Design Guideline),例如Logo大小、放置位置等。整合PayMe for Business API 代表網店可以自動完成訂單,無需店主人手確認款項已收處,並完成訂單。

2

注意2:當在網上搜尋AlipayHK時,你亦會看到Global Alipay的網站。小編在2020年8月實測,當時申請AlipayHK,必須在Global Alipay網上填寫申請,再經由Alipay的合作營運商完成整個申請過程,以及系統整合,例如Scanforpay、Codpayment,程序較複雜。而現在AlipayHK和Global Alipay已是兩個完全獨立的系統,亦有專門的客服熱線,所以申請時經AlipayHK就最方便港人。

3

2.接受信用卡付款:

坊間有不少付款及收款平台,例如Reap、PayPal、2Checkout、Stripe⋯⋯可供中小企在網店上接受信用卡付款。但目前香港網店主流是選用PayPal和Stripe。比較之下,PayPal歷史悠久,少客人經Paypal「碌卡」都相對有信心,缺點是手續費頗高,交易總額愈低,手續費愈高。而Stripe可算是後起之秀,申請程序快捷,手續費相對較低。對於商戶而言,Stripe的整合和後台操作也頗簡易明瞭!

 4

4

5

注意3:香港使用Strip收信用卡,不能接受香港/大陸的銀聯卡;使用PayPal收信用卡不接受大部份澳門地區銀行卡。

 

注意4:若你是透過網上平台如Shopify、Shopage、Shopline、Boutir等開店,整合payment gateway的方法相對簡易,因為這些網上平台多數本身已經與不同payment getaway做好連結,中小企店主即使沒有編碼技術也能處理。

以本地平台為例,Shopline、Shopage、Boutir也有連接Payme為收款方式,你只需要在網店後台設定PayMe作收款方法,並上傳有效的QRCode,便可輕鬆收款。而Shopify更設有Shopify Payment,讓你不用外掛其他程式就可做到多種付款方式,若不選用Shopify Payment,它亦提供其他payment gateway供選擇,例如PayPal、Stripe、2Checkout。

6a

6b

以上各大電子錢包和信用卡收付款平台都有不同的申請程序、手續費和交易限制。中小企經營網店,人手和資源不都比大公司,良好的Payment Gateway能提供客人一次良好的購物體驗,吸引客人回頭再次瀏覽網店。如果付款體驗不愉快,甚至麻煩重重,絕對是趕客之舉!

 

 

圖片來源:freepik.com

 

Subscribe to Hiring Advice

Get expert Hiring Advice delivered to your inbox.
By providing your personal information, you agree to the Collection Notice and Privacy Policy. You can unsubscribe at any time.